康熙字典_朝字基本解释,朝字含义,朝字意义

中华文字来之于远古的象形文字,如甲骨文及形象文,都是远古时代所流传下来,我们现在运用的是简化文字和繁体文字,新华字典和康熙字典内容来进行解说。https://zj.yi958.com/zidian/zidian.html
朝 繁体:朝 拼音:cháo,zhāo 简体笔划:12 繁体笔划:12 部首:月 五笔输入法:fjeg
基本解释:
朝
zhāo
早晨:朝阳。朝晖。朝暮。朝霞。朝气。朝思暮想。朝令夕改。朝秦暮楚(喻反复无常)。
日,天:今朝。明朝。
晨夕野暮
朝
cháo
向着,对着:朝向。朝前。朝阳。坐北朝南。
封建时代臣见君;亦指宗教徒的参拜:朝见。朝拜。朝圣。朝香。朝仪。
封建时代帝王接见官吏,发号施令的地方,与“野”相对:朝廷。上朝。退朝。朝野。朝政。朝臣。朝议。朝房。
称一姓帝王世代相继的统治时代;亦称某一个皇帝统治的时期:朝代。唐朝。
〔朝鲜族〕a.中国少数民族之一,主要分布于吉林、黑龙江和辽宁等省;b.朝鲜和韩国的民族。
姓。
晨夕野暮
笔画数:12;
部首:月;
笔顺编号:122511123511
详细解释:
另见cháo
朝不保夕
zhāobùbǎoxī
〖beinaprecariousstate〗早晨不能保证晚上命运如何。形容形势非常严峻,很难维计
朝发夕至
zhāofā-xīzhì
〖startatdawnandarriveatdusk—ashortjourney〗早晨动身,当晚即可到达。形容路程近或交通便利
朝晖夕阴
zhāohuī-xīyīn
〖morningsunlightandeveningshade〗或早或晚(一天里)阴晴变化。晖,日光
朝晖夕阴,气象万千。——宋·范仲淹《岳阳楼记》
朝菌
zhāojūn
〖aplantthatisephemeral〗菌类植物,朝生暮死
朝菌不知晦朔。——〖英〗赫胥黎著、严复译《天演论》
朝令夕改
zhāolìng-xīgǎi
〖issueanorderinthemorningandrescinditintheevening〗指政令或办法时常更改,一会儿一个样。也说“朝令暮改”
朝露
zhāolù
〖morningdew—ephemeral〗清晨的露水,比喻存在时间极短促的事物,也比喻明澈纯净的事物
君之命若朝露
朝暮
zhāomù
〖morningandnight〗∶清晨和夜晚
〖frommorningtillnight〗∶从早到晚;无时无刻
朝暮思念
朝气
zhāoqì
〖youthfulspirit〗早晨清新的空气,比喻奋发进取的精神状态
有朝气
朝气蓬勃
zhāoqì-péngbó
〖vigorous〗有活力,有生气;精力充沛
一个朝气蓬勃的青年
朝秦暮楚
zhāoqín-mùchǔ
〖servetheStateofQininthemorningandtheStateofChuintheevening—quicktoswitchsides〗∶时而倾向秦国,时而倾向楚国,比喻反复无常
〖indefinite〗∶早上在秦国,晚上在楚国,比喻行踪不定
朝三暮四
zhāosān-mùsì
〖blowhotandcold〗原来比喻用诈术欺骗人。后来用以比喻变化多端,捉摸不定
朝三暮四,昨非今是,痴儿不解荣枯事。——元·乔吉《山坡羊·冬日写怀》
朝生暮死
zhāoshēng-mùsǐ
〖ephemeral;birthinthemorninganddeathatnight〗指仅生存一日的,形容短命
蜉蝣朝生暮死
朝思暮想
zhāosī-mùxiǎng
〖yearndayandnight〗早晨也想,晚上也想。形容想念殷切,思虑不已
人民朝思暮想的改革成了现实
朝闻夕改
zhāowén-xīgǎi
〖oneheardinthemorningandamendedintheevening〗早上听见自己的过失,晚上就改正
朝闻夕死
zhāowén-xīsǐ
〖Ihavelearnedthetruthinthemorning,IshallnotregretthoughIhavetodieintheevening〗语出《论语·里仁》篇。原话是:“朝闻道,夕死可矣。”这是说:如果早上明白了道理,哪怕当晚就死去,也是值得的。
古人贵朝闻夕死,况君前途尚可。——《世说新语·自新》
朝夕
zhāoxī
〖dayandnight〗∶时时;日日夜夜
朝夕思慕
朝夕遣人。——《汉书·李广苏建传》
汝朝夕待母。——明·崔铣《记王忠肃公翱三事》
史朝夕狱门外。——清·方苞《左忠毅公逸事》
〖averyshorttime〗∶一朝一夕,指短时间
只争朝夕
朝霞
zhāoxiá
〖rosycloudsofdawn〗太阳升起时东方的云霞
漱正阳而含朝霞。——《楚辞》
朝霞满天
朝霞映湖
朝阳
zhāoyáng
〖therisingsun〗早晨刚刚升起的太阳
迎着朝阳
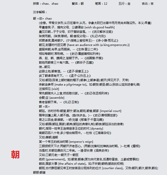
易德轩在线康熙字典 汉字解释:
朝 拼音:chao、zhao 繁体:朝 笔画:12 五行:金 吉凶:吉
汉字解释:
朝 <动> chao
(会意。甲骨文字形,从日在草中,从月。字象太阳已出草中而月亮尚未隐没形。本义:早晨)
早晨省亲,子、媳向父母、公婆请安 [wish sb.good health]
晨见曰朝…子于父母、妇于舅姑皆是。--《说文解字注笺》
昧爽而朝。(昧爽:黎明。朝:省视父母)--《礼记·内则》
邦君诸侯,莫肯朝夕。(夕:指晚上省视帝王)--《诗·小雅·雨无止》
朝见,封建时代臣见君 [have an audience with (a king,emperor,etc.)]
盛服将朝,尚早,坐而假寐。--《左传·宣公二年》
相如每朝时,常称病。--《史记·廉颇蔺相如列传》
燕、赵、韩、魏闻之,皆朝于齐。--《战国策·齐策》
割地而朝者三十有六国。--《韩非子·五蠹》
使…朝见
欲辟土地,朝秦楚。--《孟子·梁惠王上》
武丁朝诸侯有天下。--《孟子·公孙丑上》
又如:朝冠(百官上朝时戴的帽子);朝参(上朝参谒);朝天(拜见天子、天帝)
宗教徒参拜 [make a pilgrimage to]。如:朝贺;朝圣;朝山(到名山宝刹进香礼佛)
泛指拜见 [visit]
常先朝陵夫人上食,然后敢归家。--《史记·张丞相列传》
会聚;召 [assemble]
耆老皆朝于庠。--《礼记·王制》
朝 <名>
朝廷。古时亦称:朝堂,朝宁,朝冶,朝苑,朝省,朝家 [imperial court]
赐带剑履上殿,入朝不趋。(趋:快步走。)--《史记·萧相国世家》
易之以百金,献诸朝。--明·刘基《郁离子·千里马篇》
又如:朝国(朝廷,国家);朝典(朝廷的典章礼制);朝使(朝廷派出的使者)
朝代,指同一姓帝王连续继承王位的时代 [dynasty]
南朝四百八十寺,多少楼台烟雨中。--杜牧《江南春杂句》
又如:唐朝;清朝
某一个帝王的统治时期 [emperor's reign]
三顾频烦天下计,两朝开济老臣心。(两朝:刘备和刘禅统治时期。)--杜甫《蜀相》
当是时,本朝定鼎改元二年矣。--清·邵长蘅《阎典史传》
又如:三朝元老;一朝天子一朝臣
政府 [government]。如:朝官;朝奉(原为宋代官名,后通称富翁、土豪或管事的)
朝政,国家大事 [the affairs of state]。如:不听朝;朝柄(朝政的权柄)
朝班,古代群臣朝见帝王时按官品分班排列的位次 [courtier class]。又称:朝列,朝次,朝序,朝伦;朝部;朝著
朝 <介>
表示动作针对的方向 [on;toward]
银烛朝天紫陌长,禁城春色晓苍苍。--唐·贾至《早朝大明宫呈两省僚友》
又如:朝前看;大门朝东开;应该朝好的方面想
朝 <名> zhao
(会意。甲骨文字形,上下为“莽”字,中间为“日”,“月”。表明太阳已从草丛升起,月亮还未落,是早晨。本义:指日出到早餐时,泛指早晨)
同本义 [morning]
朝,旦也。--《说文》
朝,早也。--《尔雅·释诂》
自朝至于日中。--《书·无逸》
周人祭日以朝及誾。--《礼记·祭义》。注:“朝,日出时也。”
温恭朝夕,执事有恪。--《诗·商颂·那》
有时朝发白帝,暮到江陵。--《水经注·江水》
朝露待日晞。--《乐府诗集·长歌行》
朝雨浥轻尘。--唐·王维《送元二使安西》
朝歌夜弦。(弦:弹琴。)--唐·杜牧《阿房宫赋》
又如:朝雉徒歌(像早晨的山鸡一样鸣叫高歌);朝趁暮食(形容穷苦,早上挣到钱,晚上才得吃);朝上;朝夕乌(同“朝夕鸟”。朝去暮归的乌鸦);朝夕相处(彼此天天在一起);朝日(早晨初升的太阳);朝旦;朝不及夕(极言处境危急);朝升暮合(谓零碎地籴米。形容生活艰难,勉强度日);朝成暮遍(早晨刚写成,晚上就到处流传。形容文章流传迅速);朝成暮毁(形容翻新之速);朝夷暮跖(早被誉为伯夷,晚被贬作盗跖。形容时论毁誉多变);朝欢暮乐(终日欢乐;日夜寻欢作乐);朝市(早市)
早餐 [breakfast]。如:朝舗(早晨餐食)
指短时间 [moment]。如:朝旦;朝昔;朝昼
日;天 [day]
虽与之天下,不能一朝居也。--《孟子·告子下》
三战之所亡,一朝而复之。--《史记·鲁仲连邹阳列传》
又如:今朝;明朝
姓
易德轩国学网,传承中华国学文化发展,努力打造国学文化新园地。







