多地楼市新政支持二孩三孩家庭买房:增房票,发补贴,提高贷款额度
支持多孩家庭购房需求正成为各地优化调整楼市政策的重要方向。
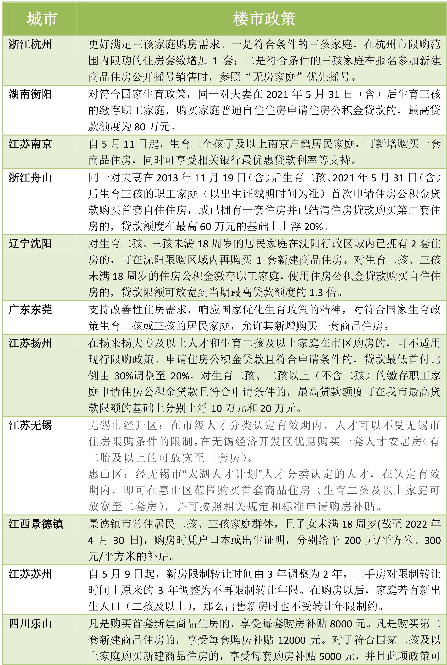
5月17日,杭州市房地产市场平稳健康发展领导小组办公室发布《关于进一步促进房地产市场平稳健康发展的通知》(简称《通知》),从优化二手住房交易政策、完善税收调节、更好满足三孩家庭购房需求等方面进一步完善房地产市场调控。
在满足三孩家庭购房需求方面,《通知》明确,一是符合条件的三孩家庭,在杭州限购范围内限购的住房套数增加1套;二是符合条件的三孩家庭在报名参加新建商品住房公开摇号销售时,可参照“无房家庭”优先摇号。
中指研究院指数事业部市场研究总监陈文静指出,今年以来,多个城市出台针对多孩家庭的购房政策,政策类型涉及优化限购政策、降低首付比例、发放奖励或购房补贴、提高公积金贷款额度等方面,与人口政策结合成为当下各地优化调整楼市政策的重要方向,各地积极落实中央精神,支持刚性和改善性住房需求释放,未来将有更多城市跟进优化多孩家庭的购房政策。
据澎湃新闻不完全统计,仅今年5月以来,就有至少包括浙江杭州、湖南衡阳、江苏南京、浙江舟山、辽宁沈阳、广东东莞、江苏扬州、江苏无锡、江西景德镇、江苏苏州、四川乐山、四川雅安、江西上饶等13城在发布的楼市政策中特别提及多孩家庭住房需求。

限购松绑:4城明确多孩家庭可新增购买1套商品住宅
从5月以来各地发布的政策内容来看,杭州、南京、沈阳、东莞等城市都提到了“二孩或三孩家庭,允许新增购买一套住房”的新政,也有城市明确生育二孩及以上家庭购房,可不适用现行限购政策。
以杭州为例,杭州在新政中提及:符合条件的三孩家庭,在杭州限购范围内限购的住房套数增加1套;同时,符合条件的三孩家庭在报名参加新建商品住房公开摇号销售时,参照“无房家庭”优先摇号。
南京明确,自5月11日起,生育二个孩子及以上南京户籍居民家庭,可新增购买一套商品住房,同时可享受相关银行最优惠贷款利率等支持。
出台类似政策的还有东莞和沈阳。东莞于5月14日发布的《关于促进房地产市场平稳健康发展的通知》中提到,支持改善性住房需求,响应国家优化生育政策的精神,对符合国家生育政策生育二孩或三孩的居民家庭,允许其新增购买一套商品住房。
沈阳在新政中提及,为满足多孩家庭住房需求,对生育二孩、三孩未满18周岁的居民家庭在沈阳行政区域内已拥有2套住房的,可在沈阳限购区域内再购买1套新建商品住房。
扬州更加直接。5月9日,扬州市住房和城乡建设局发布《关于积极支持在扬来扬人才和生育二孩及以上家庭改善居住条件的通知》,其中提到,在扬来扬大专及以上人才和生育二孩及以上家庭在市区购房的,可不适用现行限购政策。
广东省规划院住房政策研究中心首席研究员李宇嘉认为,该政策适应了近年来鼓励生育的政策导向,此举也会释放一部分因家庭人口增加而驱动的换房需求。
易居研究院智库中心研究总监严跃进则提到,类似表述,充分体现了当前各地政策的重要变化,即“限购政策松绑+生育政策鼓励”的结合导向,能够发挥积极的作用,即在促进市场交易活跃的同时,也有助于推进人口生育政策的扎实推进。
贷款额增加:多孩家庭住房公积金贷款额度上浮
除了允许多孩家庭多购1套住房,多个城市出台的政策中明确提及对多孩家庭的贷款额度可在最高贷款限额的基础上上浮。
比如浙江舟山,5月13日,浙江舟山市发布《关于调整住房公积金最高贷款额度等相关政策的通知》,明确同一对夫妻在2013年11月19日(含)后生育二孩、2021年5月31日(含)后生育三孩的职工家庭(以出生证载明时间为准)首次申请住房公积金贷款购买首套自住住房,或已拥有一套住房并已结清住房贷款购买第二套住房的,贷款额度在最高60万元的基础上上浮20%。
沈阳在新政中提及,对生育二孩、三孩未满18周岁的住房公积金缴存职工家庭,使用住房公积金贷款购买自住住房的,贷款限额可放宽到当期最高贷款额度的1.3倍。
扬州明确,对生育二孩、二孩以上(不含二孩)的缴存职工家庭申请住房公积金贷款且符合申请条件的,最高贷款额度可在扬州最高贷款限额的基础上分别上浮10万元和20万元。
此外,多个城市推出真金白银的购房补贴。拿景德镇来说,景德镇市常住居民二孩、三孩家庭群体,且子女未满18周岁(截至2022年4月30日),购房时凭户口本或出生证明,分别给予200元/平方米、300元/平方米的补贴。
四川乐山提到,凡是购买首套新建商品住房的,享受每套购房补贴8000元。凡是购买第二套新建商品住房的,享受每套购房补贴12000元。对于符合国家二孩及以上家庭购买新建商品住房的,享受每套购房补贴5000元,并且此项政策可与前两项叠加享受。
多孩家庭改善需求成楼市调控新方向
诸葛找房数据研究中心高级分析师陈霄指出,众所周知多孩家庭多存在改善性需求,这样的政策出台无疑是为促进市场改善性需求释放,在满足刚性购房需求的基础上,政策重点逐渐转向改善性群体,这样的政策信号意义重大,符合市场发展的趋势,具备一定的合理性。
根据诸葛找房数据研究中心监测数据显示,近年来我国重点城市成交产品结构逐步上行,2014年90平方米以下的住房成交占45.2%,接近总成交的一半,而近5年来90平方米以下的住房占比不足20%,90-120平方米为成交主力,同时近两年来120平方米以上的住房成交占比也在不断扩大。这部分群体大部分为改善性需求。
陈霄认为,本次多城出台针对二孩、三孩家庭的购房政策,可以说是近期以来松绑政策的一个新方向,达到了一箭双雕的效果,将楼市政策与国家生育水平结合起来,既促进了合理购房需求的释放,也在一定程度上达到了鼓励生育、促进人口增长的目的。从当前来看,各地松绑政策的措施愈加丰富多样,预计后期政策将会不断完善深化,同时也不排除将会有更多城市跟进。








